增量留抵退税,搞不懂的速来!

随着《财政部 税务总局关于明确先进制造业增值税期末留抵退税政策的公告》(财政部 税务总局公告2021年第15号)的出台,留抵退税政策又有了新的变化,接下来我们将通过新旧政策对比来给大家详细说明~

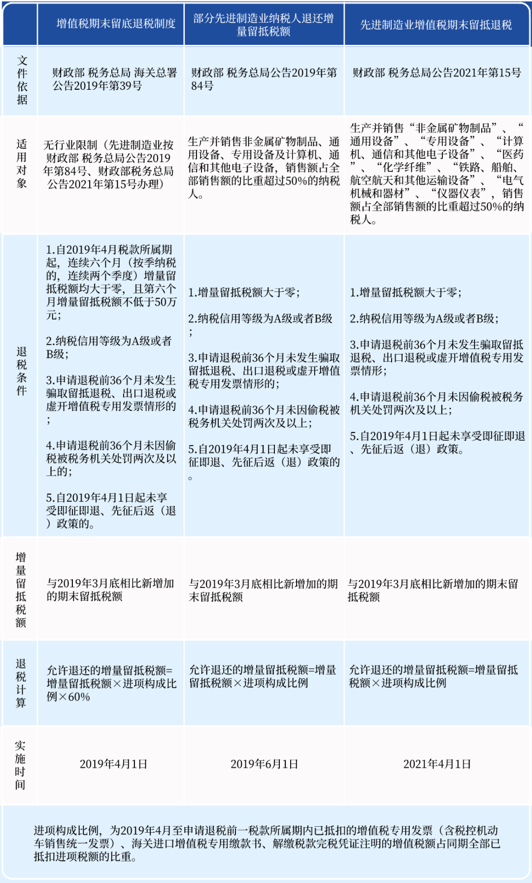
图片

(点击图片可放大观看)


适用政策判断


在适用政策时,纳税人首先需要根据《国民经济行业分类》中《表1 国民经济行业分类和代码》的说明,厘清所生产的产品范围,判断是否符合行业条件。比如,从事摩托车制造、助动车制造的纳税人,属于“铁路、船舶、航空航天和其他运输设备制造业”大类,符合行业条件,但从事新能源车整车制造和汽车整车制造的纳税人,属于“汽车制造业”大类,不符合行业条件。


需要提醒的是,如果纳税人同时生产销售两种以上行业产品,其中先进制造业产品符合销售比例要求的,则需要按照先进制造业主产品登记行业确定所属行业,以便顺利办理退税。


办理增量留抵退税


纳税人申请办理留抵退税,应于符合留抵退税条件的次月起,在增值税纳税申报期内,完成本期增值税纳税申报后,通过电子税务局或办税服务厅提交《退(抵)税申请表》。


填写增值税申报表


纳税人应在收到税务机关准予留抵退税的《税务事项通知书》当期,以税务机关核准的允许退还的增量留抵税额冲减期末留抵税额,并在办理增值税纳税申报时,相应填写《增值税纳税申报表附列资料(二)(本期进项税额明细)》第22栏“上期留抵税额退税”。


申请留抵退税的增值税一般纳税人,若同时发生出口货物劳务、发生跨境应税行为,应如何申请退税?


增值税一般纳税人出口货物劳务、发生跨境应税行为,适用免抵退税办法的,办理免抵退税后,仍符合留抵退税规定条件的,可以申请退还留抵税额,也就是说要按照“先免抵退税,后留抵退税”的原则进行判断;同时,适用免退税办法的,相关进项税额不得用于退还留抵税额。


#政策依据


《财政部 税务总局 海关总署关于深化增值税改革有关政策的公告》(财政部 税务总局 海关总署公告2019年第39号);


《国家税务总局关于办理增值税期末留抵税额退税有关事项的公告》(国家税务总局公告2019年第20号);


《财政部 税务总局关于明确部分先进制造业增值税期末留抵退税政策的公告》(财政部 税务总局公告2019年第84号);


《财政部 税务总局关于明确先进制造业增值税期末留抵退税政策的公告》(财政部 税务总局公告2021年第15号)。

|来源:滁州税务内容仅供读者学习、交流之目的。文章版权归原作者所有。如有不妥,请联系删除。


CALL
QQ
TOP