买房要趁早?9月1日契税要上调?官方回应来啦!

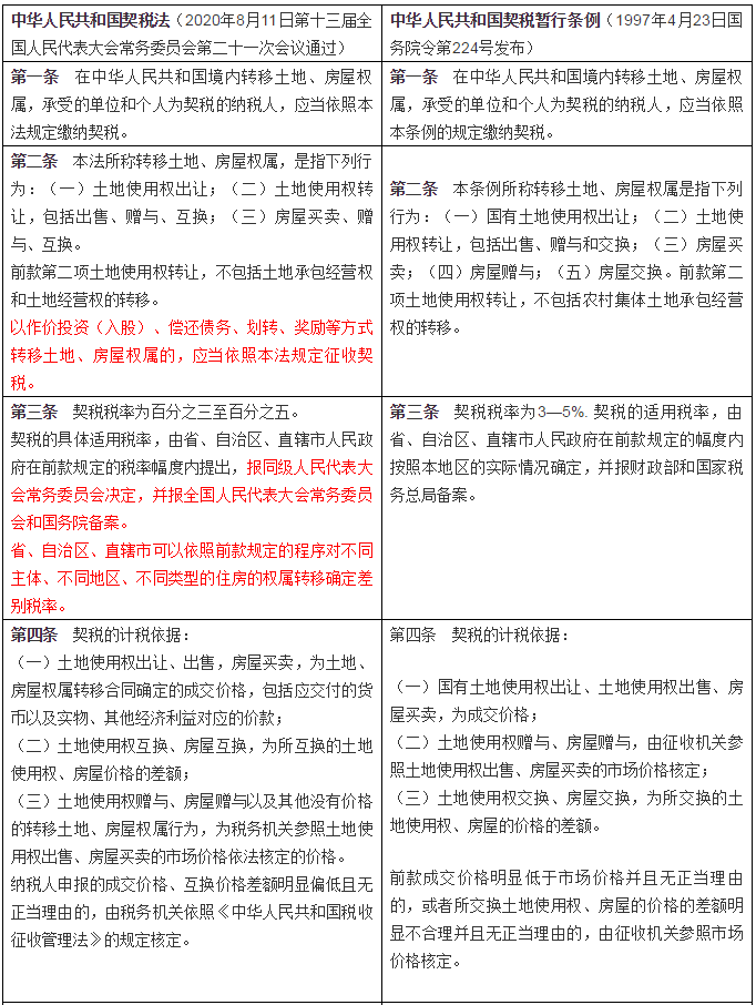
《中华人民国共和国契税法》(以下简称《契税法》)自2021年9月1日起施行,将取代现行的《中华人民共和国契税暂行条例》(以下简称《契暂行条例》)。那么,契税的税率是否真的提高了?


事实上,《契税法》关于税率的规定与《契税暂行条例》中的规定是一致的,均为3%-5%。 


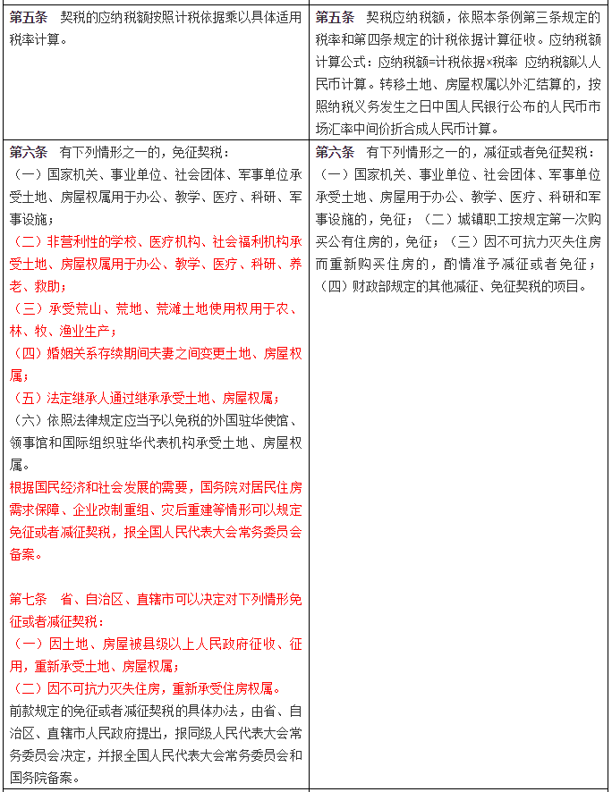
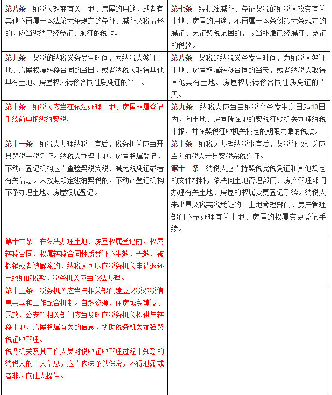
附:契税税法及暂行条例新旧对照表


图片

图片
图片
图片

图片

优惠税率仍享受


之所以会引起"契税上调"的误解,就在于个人购房存在优惠税率。


契税优惠税率:


(一)个人购买家庭唯一住房(家庭成员范围包括购房人、配偶以及未成年子女,下同),面积为90平方米及以下的,减按1%的税率征收契税;面积为90平方米以上的,减按1.5%的税率征收契税。


(二)对个人购买家庭第二套改善性住房,面积为90平方米及以下的,减按1%的税率征收契税;面积为90平方米以上的,减按2%的税率征收契税。家庭第二套改善性住房是指已拥有一套住房的家庭,购买的家庭第二套住房。


注意:北京市、上海市、广州市、深圳市暂不实施上述第(二)项契税优惠政策。 


图片


举个例子


1.小安购买了家庭唯一住房,面积为80㎡,房屋总价60万(不含税),契税为:600000*1%=6000元


2.小庆购买了第二套改善性住房,面积为100㎡,房屋总价80万(不含税),契税为:800000*2%=16000元

CALL
QQ
TOP